Bulk Supplements Niacinamide is a product that has been popular for a long time. It has different application forms in different application industries such as nutritional supplements, skin care products, and feed. Because of its unique properties and functions, its application in skin care, dietary supplements, feed, and other industries will become more and more widespread. Please leave a message directly through this website or tell us your ideas for customizing nicotinamide products directly through selina@ciybio.com.cn

What is Bulk Supplements Niacinamide?
![]()
Bulk Supplement Niacinamide is a dietary supplement that provides a high concentration of vitamin B3. Niacinamide is a water-soluble vitamin that plays a key role in maintaining good health across the board. This vitamin B3 supplement has its fans among those people who strive to get enough daily vitamin B3 through an easy and convenient method. It is pure and it is easy to absorb. There are no additives, fillers, or preservatives that may be harmful to your health. Our product is prepared from high-quality ingredients and it's tested to third-party analysis to guarantee the concentration and quality of our product. It ensures proper metabolism, a silver lining by reducing fine lines, and cognitive function enhancement. It can further boost a healthy heart as well as a suitable circulation of cholesterol in the body. In all likelihood, it can be a good component of every supplementing mix. It is an excellent source of niacin with a high concentration of purity and quality that helps it become a trusted and affordable way to up one’s intake of vitamin B3.

What areas can nicotinamide be used in?
![]()
1. Medical field
Nicotinamide can not only be used for curing high cholesterol, cardiovascular disease, diabetes, and other illnesses by themselves but also for other conditions. It helps reduce the low-scale blood easily and increases the high-density lipoprotein (HDL) amount, which is crucial because it decreases the number of heart diseases. Also, niacinamide powder supplements are likely to improve insulin sensitivity and ease diabetes symptoms.
2. Health care field
It has a wide range of applications used to smoothen the skin as well as shield the eyes. It goes toward metabolic acceleration of skin layer cells and reducing one's aging and sporting skin spots on the skin surface. It may help treat symptoms of allergies, including dry eyes and congestion of the conjunctiva.
3. Cosmetics field
Of Cosmetics ingredients, it is a key ingredient in the majority of the cases. It is imperative in regulating the epidermal cells' rate of metabolism and stimulating skin cells' replication and repair. Furthermore, this product also contains moisturizing and antioxidant functions – two features proven to be effective in addressing dry skin and premature aging.
4. Food field
It is commonly served with numerous meals. This activity plays a central role in physiological properties of the body such as maintaining fat-burning abilities in the body and preventing cardiovascular diseases and cerebrovascular diseases among others. It is capable of provoking digestion and absorption, activating liver function, and protecting the liver cells.
5. Feed Industry
On the other hand, it can not only be used in feed supplements to increase immunity and promote growth and development but also as a health-improving compound.

Why Choose Niacinamide Supplements?
![]()
Improve cardiovascular health.
Scientists have reported the association between responsible nicotinamide receiving an increase in cardiovascular events. Nicotinamide supplementation may mitigate cholesterol and triglyceride levels, hence, it is a preventative approach to cardiovascular complications.
Protect skin health.
Niacinamide food supplements are a supplement that does improve the quality of skin, especially for those who are having skin problems, like acne, atopic dermatitis, lupus erythematosus, etc. But still, depending on the case people can eat it and get a relieving effect.
Reduce diabetes risk
It can be effective in maintaining sugar levels in the blood and producing insulin itself which will keep the blood smooth.

Why should you customize niacinamide products?
![]()
1. Help companies provide products that meet customer needs
For example, to cope with an aging society, some companies may choose to customize products containing higher doses of nicotinamide to meet the needs of customer groups such as patients with dementia and Alzheimer’s disease. Some sports and experience companies can also customize and add an appropriate dose of nicotinamide based on customer needs to help improve exercise effects and relieve physical fatigue.
2. Improve market competitiveness
With the growing global population that is more concerned about health and beauty issues; nicotinamide b3 supplement is making a rush on the market. Thanks to exactly tailoring the run-of-mill product to a particular market, companies can set competitive items and divide the ever-expanding consumer base.
3. Help companies improve customer satisfaction
As personalized products often meet customers’ needs perfectly, they give high satisfaction to consumers and lead to better revenue and customer loyalty than ever before.
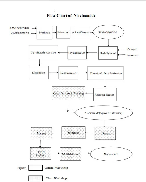
Flow Diagram
![]()

Package
![]()

About US
![]()


Shaanxi Ciyuan Biotechnology Co., Ltd. was established on May 31, 2009. It is a high-tech enterprise specializing in the development and research of effective monomers and active ingredients of natural plants. The company has strong scientific research capabilities and has advanced extraction, separation, purification, and testing equipment. A young and powerful R&D team composed of many industry insiders. The company has established a strategic cooperation model of long-term cooperation, joint development, and resource sharing with scientific research institutes such as Xi'an Jiaotong University, Northwest University, Fourth Military Medical University, and Xi'an University of Technology. The company gives back to society with the scientific concepts of personalized research and development, humanized management, and modern operation. We can help you realize your unique ideas based on market trends and our hardware facilities. We can customize the raw materials, capsules, tablets, pills, page packing, and other products you want.






